U2 预加压超级微波反应系统
P3超能微波机器人
M6微波消解仪
M3微波消解仪
P6超能微波机器人
TOPEX+全能型微波化学平台
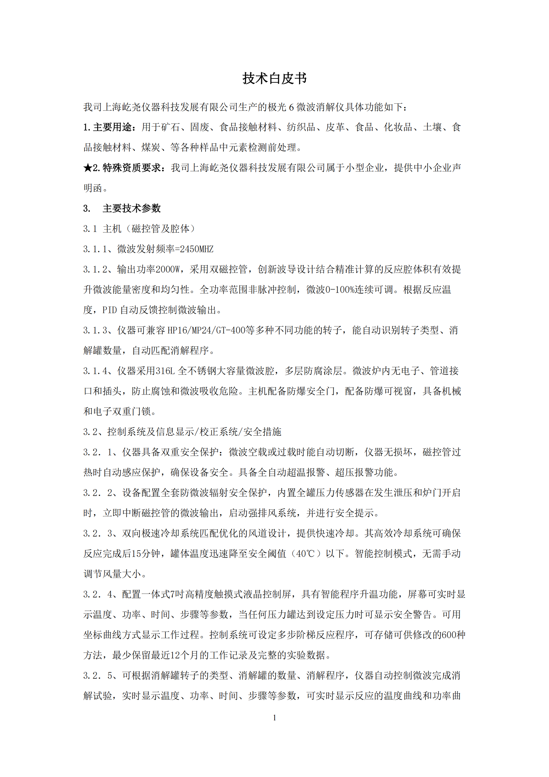
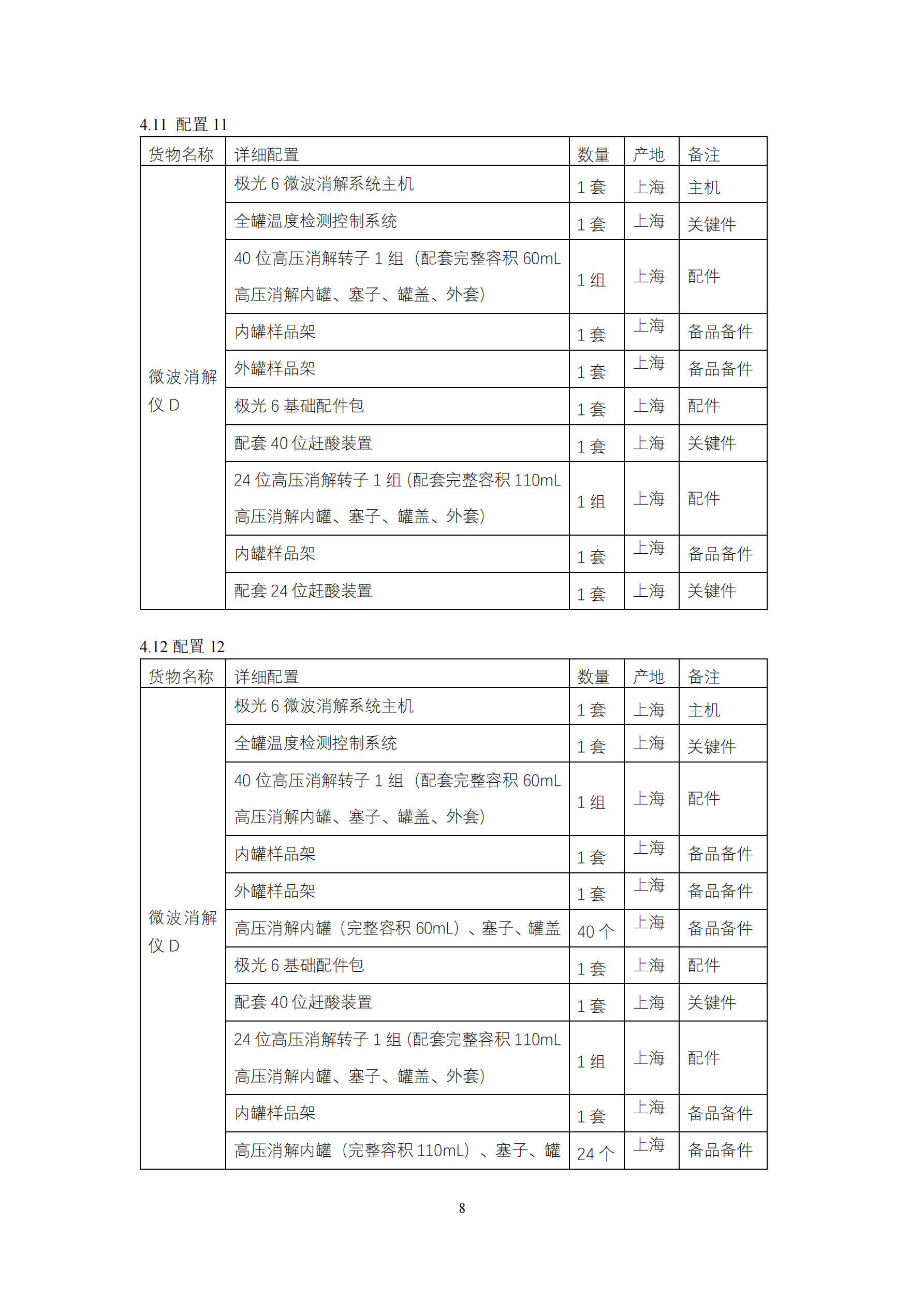
极光6微波消解仪
极光3微波消解仪
NOVA2S单模微波合成仪
EXTRA全自动固相萃取仪
FLEXI ONE凝胶净化色谱仪
S1亚沸酸纯化仪
G-400 智能控温石墨电加热器
G-160 智能控温石墨电加热器
G-100 智能控温石墨电加热器
EN
400-820-4469